栏目分类
你的位置:分分卡如何调整交易金额 > 新闻动态 >340亿投资!隆基光伏项目最新进展!
发布日期:2025-05-24 18:55 点击次数:144
(转自:光伏见闻)
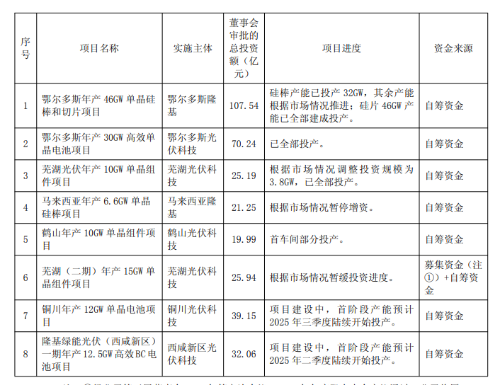
日前,隆基绿能发布了2024年的年度报告,根据其年度报告显示,投资项目进展如下:
集中资源开展 HPBC 2.0 电池、组件产能改造升级,并稳妥推进陕西西咸新区、铜川、渭北HPBC2.0 电池新建项目建设,加快BC技术产业化;优化调整 海外布局,重点推动美国5GW 组件项目全面投产,不断提升供应链抗风险能力。截至报告期末,公司长期股权投资余额为 87.28 亿元,较年初下降 6.08%。

注:①经公司第五届董事会 2023 年第六次会议、2022 年年度股东大会审议通过,公司将原计划投入 2021 年度可转债募投项目——宁夏乐叶年产 5GW 高效单晶电池项目(一期 3GW)建设的募集资金 108,000 万元,变更用于投资建设芜湖(二期)年产 15GW 单晶组件项目。
海量资讯、精准解读,尽在新浪财经APP
相关资讯
